저희가 일반적인 코딩 공부를 할때, 현재 작성한 코드를 디버거 없이 상태를 확인할때, 저희는 터미널에 출력을 합니다. Java의 경우는 System.out.println 입니다. 디버거를 능숙하게 사용한다면 그럴일은 비교젹 적겠지만, 변수의 내용을 그 시점에서 출력하는 것은 문제 해결을 위해 매우 흔히 하는 행동입니다.
저희는 웹 서비스를 만들기 위해 Spring Boot를 공부합니다. 웹 서비스는 한번 실행된 이후로 저희가 꾸준하게 지켜보고 있을 수 없습니다. 그래서 어플리케이션에서 무슨일이 일어났는지를 남겨주는 역할을 하는 로깅은 한번쯤 짚고 넘어갈 주제입니다.
Logging Dependencies
기본적으로 로깅을 하기위해서 필요한 가장 기초적인 의존성은 apache-commons-logging 입니다. 하지만 이는 Spring 5.X (Spring Boot 2.X) 버전부터 spring-jcl 에 포함되어 있으며, 저희가 사용하고 있는 spring-boot-starter 에 자동으로 포함된 경우가 많기 때문에 일반적으로는 걱정할 필요는 없습니다. 즉, spring boot를 사용하면 로깅 라이브러리가 포함되어 있다는 이야기입니다.
이렇게 진행할경우 기본으로 사용하는 라이브러리는 Logback 입니다. 이 외에 다른 라이브러리를 사용하고 싶다면 해당 Logging 라이브러리의 의존성을 추가하고,
configurations {
compile.exclude module: 'spring-boot-starter-logging'
}
Java
복사
를 build.gradle 추가하여, 기본적으로 제공되는 의존성을 제거해야 합니다.
Log Level
로깅을 진행할때는 다섯가지 level이 있습니다. (언어, 환경에 따라 조금씩 차이 존재)
@RequestMapping("/")
public String index() {
logger.trace("A TRACE Message");
logger.debug("A DEBUG Message");
logger.info("An INFO Message");
logger.warn("A WARN Message");
logger.error("An ERROR Message");
return "index";
}
Java
복사
위의 예시 코드들은 아래에서 위로 갈수록 어느정도 수준에서 확인해야 하는 메시지 인지를 의미합니다. 위에서 아래로 갈수록 반드시 알아야 하는 메시지 내용을 의미하게 되는데, 즉 trace 에 가까울수록 사소한 진행 상황에 대한 메시지, error 에 가까울수록 서비스에 위협이 될 수 있는 내용을 알려주는 메시지를 기록하는 용도로 사용하게 됩니다. 특히 error 는 서비스에서 사용자의 요청을 처리하는데 실패하는, 서비스 제공에 심각한(fatal 또는 critical) 수준의 메시지를 알리는데 사용됩니다.
Log Level 설정
이 로그 레벨은 어플리케이션을 실행하면서 어느 수준의 로그까지 출력할지를 지정할 수 있습니다. 이때, 위에서 언급한 중요도 순에서, 지정한 레벨과 같거나 더 중요한 메시지까지 출력하게 됩니다. 실행시 설정한 로그 레벨이 warn 이면, warn 보다 높거나 같은 메시지, 즉 logger.warn() 과 logger.error() 으로 작성한 로그만 남게 됩니다. 즉 작성되는 모든 로그 메시지를 보고싶다면 trace 로 설정해서 실행하면 됩니다.
기본적으로 java 를 이용해 실행한다면 trace 와 debug 는 추가 설정없이 실행단계에서 바로 설정이 가능합니다.
java -jar spring-boot.jar --trace
java -jar spring-boot.jar --debug
Bash
복사
설정 파일로 상세 로그 설정
logging.level.root=warn
Plain Text
복사
logging:
level:
root: warn
YAML
복사
기본적으로 전체 어플리케이션에 적용되는 로그 레벨을 지정하고 싶다면, logging.level.root 속성에 설정하고 싶은 레벨을 지정해주면 됩니다. 그 외에 특정 클래스나 패키지 단위로 로그 레벨을 설정할 수 있습니다.
logging:
level:
root: warn
org.springframework: info
YAML
복사
위와 같이 설정하게 될 경우, 기본적으로 로그 메시지는 warn 메시지까지만 출력하지만, org.springframework 패키지의 하위 패키지 또는 클래스들에서 작성하는 로그 메시지들은 info 까지 출력됩니다. 여기서 이 패키지라는 것은 결과적으로 LoggerFactory에 요청할때 전달하는 인자로 전달됩니다.
private static final Logger logger = LoggerFactory.getLogger(PostController.class);
Java
복사
이는 실행 단계에서 JVM에 시스템 설정값으로 전달할 수도 있습니다.
java -Dlogging.level.org.hibernate=info -jar spring-boot.jar
Bash
복사
Logback 살펴보기
우선 Logback 이 어떻게 로그를 작성하고, 어디에 어떻게 로그를 정리하는지 알아보기 위해 간단한 구조를 살펴봅시다.
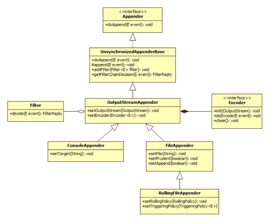
Logback 은 기본적으로 Appender 라는 interface 단위로 로그 작성 방식을 결정하게 됩니다. 위의 class diagram을 보시면 ConsoleAppender , FileAppender , RollingFileAppender 와 같은 class들이 보입니다. 이러한 Appender 를 상속받은 class가 Logback 에 등록되면, 각각 정의된 방식으로 로그를 남기는 형태로 Logback 이 작동하게 됩니다. 즉 Logback 을 설정한다는 것은, 위와 같은 class들이 필요로 하는 정보들을 xml 파일의 형태로 작성하여 Logback 내부에서 객체화 될 수 있도록 하는것이라 볼 수 있습니다. xml 로 객체화한 Appender는 이후 Logger에 추가하여, Logger가 메시지를 전달할때 Appender가 작동하게 됩니다.
logback-spring.xml 전체 예시
Appender 설정
Appender 를 정의한 설정부터 살펴보면,
<appender name="Console"
class="ch.qos.logback.core.ConsoleAppender">
<layout class="ch.qos.logback.classic.PatternLayout">
<Pattern>
%black(%d{ISO8601}) %highlight(%-5level) [%blue(%t)] %yellow(%C{1.}): %msg%n%throwable
</Pattern>
</layout>
</appender>
XML
복사
<appender> 요소에 작성된 내용을 바탕으로, Spring Boot 실행시 Appender 객체가 생성됩니다. Appender 의 구분자는 name 속성으로, 정확한 인스턴스 클래스는 class 속성으로 정의합니다. Appender 가 출력하는 메시지의 내용은 layout 또는 encoder 로 정의하는데, layout 과 encoder 의 차이는 출력의 (내부) 결과가 String 이냐 아니면 OutputStream 으로 보내는 byte[] 로 나오냐 입니다. 간단하게 생각하면 파일로 로그를 출력하는 FileAppender 를 구성할때 encoder 를 사용하면 됩니다.
Pattern 링크
<appender name="RollingFile"
class="ch.qos.logback.core.rolling.RollingFileAppender">
<file>${LOGS}/spring-boot-logger.log</file>
<encoder
class="ch.qos.logback.classic.encoder.PatternLayoutEncoder">
<Pattern>%d %p %C{1.} [%t] %m%n</Pattern>
</encoder>
<rollingPolicy
class="ch.qos.logback.core.rolling.TimeBasedRollingPolicy">
<fileNamePattern>${LOGS}/archived/spring-boot-logger-%d{yyyy-MM-dd-HH-mm}.%i.log
</fileNamePattern>
<timeBasedFileNamingAndTriggeringPolicy
class="ch.qos.logback.core.rolling.SizeAndTimeBasedFNATP">
<maxFileSize>10MB</maxFileSize>
</timeBasedFileNamingAndTriggeringPolicy>
</rollingPolicy>
</appender>
XML
복사
RollingFileAppender 는 특정 기준에 따라 로그 파일을 생성, 보관, 회전 (특정 파일 수 이하로 유지)하는 Appender 입니다. 그래서 <rollingPolicy> 요소로 그 규칙을 전달하는 부분이 추가되어야 합니다.
Logger 설정
<root level="info">
<appender-ref ref="RollingFile" />
<appender-ref ref="Console" />
</root>
<!-- <logger name="dev.aquashdw" level="trace" additivity="false">-->
<!-- <appender-ref ref="RollingFile" />-->
<!-- </logger>-->
XML
복사
Appender 를 만들면 해당 Appender 를 사용할 Logger 들을 정의해줘야 합니다. <root> 요소는 소스 코드 상의 모든 Logger 에 대한 설정, <logger> 는 특정 Logger 에 대한 설정입니다. 각 요소는 <appender-ref> 를 가지고 위에 정의한 Appender 를 지정해줄 수 있습니다.
<logger>와 <root> 둘다 로그 레벨을 설정하기 위한 level 속성이 있으며, <logger>의 경우, 어떤 이름(패키지)을 가진 Logger 인지, <root>에서 출력한 내용에 덧붙여 출력할지에 대한 속성들이 추가로 존재합니다. name의 경우 저희가 Spring Boot 내에서 선언한 LoggerFactory.getLogger() 에 인자로 들어간 클래스 명을 기준으로, 클래스 전체 경로 또는 상위 패키지 이름을 전달할 수 있으며, 그 이름이 name과 동일할 경우 해당 <logger> 의 설정이 적용됩니다.
위의 설정을 기준으로 작동시키면, Spring Boot 내부의 모든 Logger 는 info 이상의 메시지를, 콘솔과 파일로 출력하게 되며, 주석된 내용을 해제하면 dev.aquashdw 패키지의 하위 패키지들은 trace 이상의 메시지를 파일로 출력하게 됩니다.
로그에 대한 간단한 지식과 함깨, Logback 을 설정하는 방법을 알아보았습니다.
